https://zhuanlan.zhihu.com/p/44216830
一、处理回归问题:
mean_squared_error(MSE)
mean_absolute_error (MAE)
二、处理分类问题
先 sigmoid 再求交叉熵
先 softmax 再求交叉熵
weighted_cross_entropy_with_logits:带权重的 sigmoid 交叉熵
hinge_loss:铰链损失函数 —— SVM 中使用
三、siamese network
Contrastive Loss,这种损失函数可以有效的处理孪生神经网络中的paired data的关系
整理:
优点、缺点、tf公式、公式、
mean_squared_error:均方根误差(MSE)
优点是便于梯度下降,误差大时下降快,误差小时下降慢,有利于函数收敛。
缺点是受明显偏离正常范围的离群样本的影响较大
absolute_difference:平均绝对误差(MAE) —— 想格外增强对离群样本的健壮性时使用
优点是其克服了 MSE 的缺点,受偏离正常范围的离群样本影响较小。
缺点是收敛速度比 MSE 慢,因为当误差大或小时其都保持同等速度下降,而且在某一点处还不可导,计算机求导比较困难。
交叉熵:
二分类:
Sigmoid 函数的输出表征了当前样本标签为 1 的概率:
很明显,当前样本标签为 0 的概率就可以表达成:
把上面两种情况整合到一起:
我们希望 log P(y|x) 越大越好,反过来,只要 -log P(y|x) 越小就行了。令 Loss = -log P(y|x)即可。则得:
已经推导出了单个样本的损失函数,是如果是计算 N 个样本的总的损失函数,只要将 N 个 Loss 叠加起来就可以了:
当 y = 1 时:
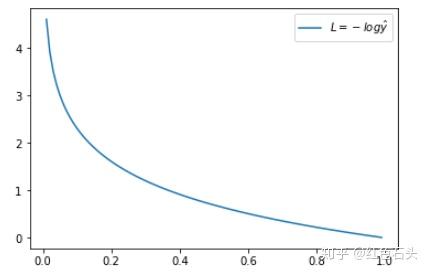
预测输出越接近真实样本标签 1,损失函数 L 越小;预测输出越接近 0,L 越大。
当 y = 0 时:
预测输出越接近真实样本标签 0,损失函数 L 越小;预测函数越接近 1,L 越大。
假设类别数量为3,一个样本真实类别为2(one-hot编码 0 1 0),预测结果为(0.1, 0.8, 0.1),那么该样本的交叉熵损失函数为
Sigmoid vs Softmax 输出层选择
为什么现在一般深度学习的分类模型最后输出层都用Softmax而不是简单的Sigmoid?
当Sigmoid函数的某个输出接近1或者0的时候,就会产生梯度消失,严重影响优化速度,而Softmax没有这个问题。

