以北京地区为例,

清北人是费用相对高些的,全日制接近20万,非全日制30多万。

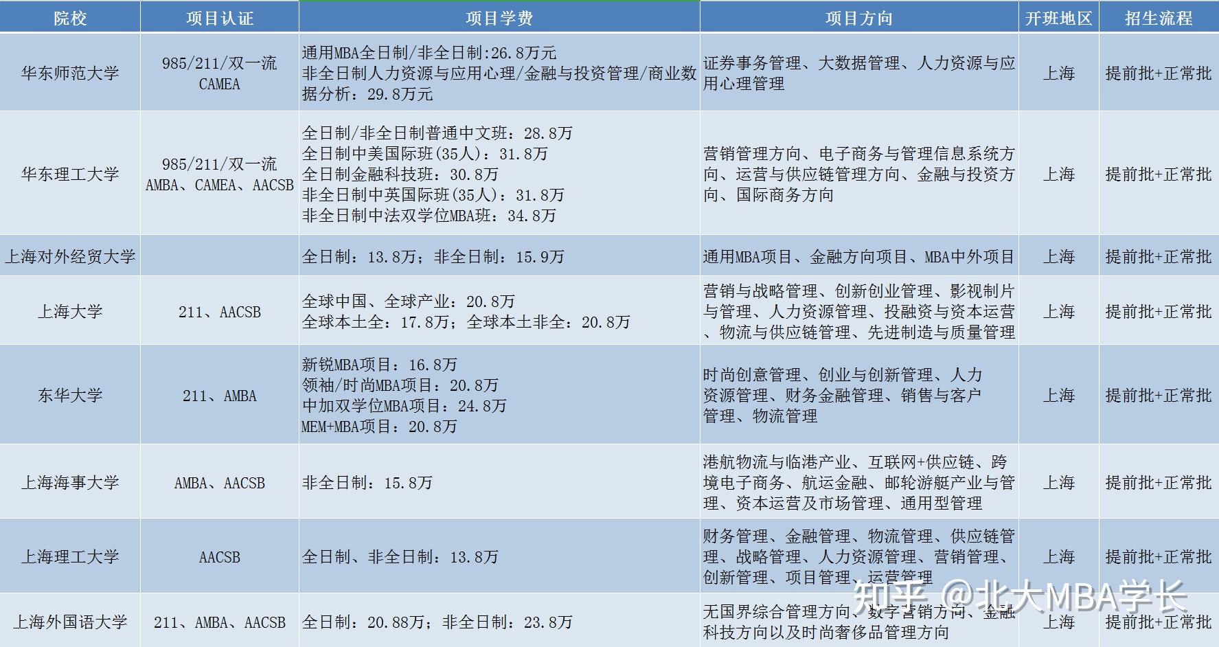
以上作为北京地区二类院校,费用大都在10多万,其中外经贸的在职偏高些,已经达到20多了。

北京地区三类院校费用就很亲民了,几户都保持在10万左右。
同比上海地区院校,上海院校费用稍高些,北京地区性价比更高。

想了解自己可以报考哪些院校的同学,可以做一个简单的背景评估:
要读MBA的原因主要有以下几点:
一、可以培养自己成为工商管理领域里的通才。MBA集管理、营销、金融、财务、人力资源、管理沟通等诸多领域之大成,是锻炼自己成为工商管理通才的有效的方法之一。
二、能够加强自己的自信心。商场中每个人的奋进和提升常常需要一个新的平台或起点,而MBA往往能提供这样一个机遇。
三、提高自己分析问题和解决问题的能力,磨练自己在这方面的专长,掌握新的分析方法和手段,以好的状态迎接新的人生职场中的挑战。
四、强化自己的核心才干。通过MBA的学习,发现自己的专长与擅长,必修和选修一批能培养自己核心才能的课程,打下自己工商管理主攻方向坚实的基础。
五、学到团队合作的精神。MBA的学习中很多方面都需要小组成员之间的配合,需要集体作战,都需要团结协同和共同发展。这种Teamwork的精神是许多著名商学院都大力推崇的学习风格。
六、培养管理沟通的能力。管理沟通是MBA很关键的一个技能,不仅要学会作报告,作讲演,介绍和分析案例,还要掌握现代资讯手段,尤其是熟练使用电脑以及互联网等,充分把它们运用到管理沟通之中。
七、建立校友网络。MBA校友网络是一个巨大的聚宝盆,各路精英来自不同行业和领域,都是各行各业的佼佼者,对将来自己投身商场就提供一座可不断挖掘的无形的金矿。
八、学习MBA还有一个巨大的好处就是学会自己管理自己和自己营销自己。中国学生欠缺的就是营销自己的能力。突围的人生需要自己来经营,而MBA可以是一个新起点。
九、读MBA还有一个其他专业不能比拟的,就是不仅在学院中有良师益友,随时能向优秀的教授和有丰富商场实践经验的兼职教授请教学习,更重要的是还经常有机会聆听来自第一线的中外CEO或企业家的现身说法,直接分享他们的成功心得和得到的教训。
十、最后,也是读MBA很重要的一环,就是获得MBA的资格承认。这是一种凭证,一种受过系统工商管理训练的证明,有了它,就有了一个开启职业生涯大门的钥匙,这是走向高薪、高回报的新起点,是一种焕然一新、截然不同的商旅生涯的开始。
作者:北大MBA学长
链接:https://www.zhihu.com/question/361637090/answer/1775640240